小鹏汽车发布史上最佳财报!单季销量、营收、毛利率均刷新纪录

更新:2026-01-14 22:47:14

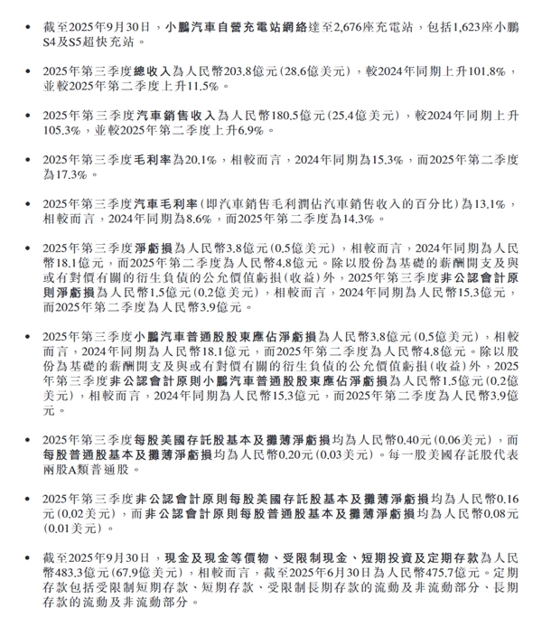
数据显示,小鹏汽车2025年第三季度营业收入达203.8亿元,较去年同期增长101.8%,较上一季度增长11.5%。在营业收入中,汽车销售收入为180.5亿元,同比增幅达105.3%,两项数据均实现了翻倍增长。

第三季度小鹏汽车普通股股东应占净亏损3.8亿元,相较于2024年同期的18.1亿元亏损,亏损规模已显著收窄。该季度毛利率达20.1%,较2024年同期提升4.8个百分点。

销量方面,2025年第三季度汽车总交付量达116,007辆,与2024年同期的46,533辆相比,同比增长149.3%。截至今年10月31日,小鹏汽车本年度累计交付量为355,209辆,实现了翻倍增长。

小鹏汽车称,2025年第三季度,其销量、营收、毛利率、在手现金等多项经营指标均刷新历史纪录。

在其他方面,小鹏汽车第三季度的服务及其他收入达到23.3亿元,较去年同期增长78.1%。小鹏汽车表示,这部分收入的增长,主要得益于售后服务收入的提升,以及向其他汽车制造商提供技术研发服务所带来的收入增加——根据与相关制造商签订的协议,小鹏汽车在第三季度已顺利完成了若干重要的里程碑任务。

截止2025年9月30日,小鹏汽车拥有的现金及现金等价物等,为483.3医院,较2024年同期的357.5亿元大幅增加。

小鹏汽车预计,今年第四季度的交付量有望达到12.5万至13.2万辆,与去年同期相比,增幅大约在36.6%到44.3%之间。

最新游戏 更多
游戏攻略
热门游戏更多